-
-
信息公开
党纪国法
监督举报
审查调查
通报曝光
巡视巡察
廉润南粤
标题
全文
所在位置:
首页
>
图解
> 正文
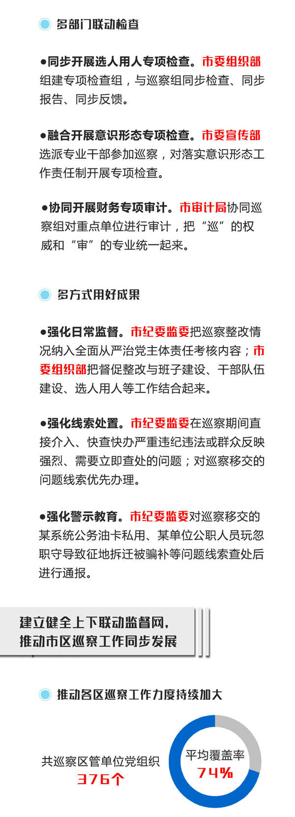
深圳高质量实现一届市委任期内巡察全覆盖
来源:南粤清风网
日期:2020-07-20 16:47:16
【打印】
【
小
中
大
】
分享到: